1.北咨咨询丛书概况
为贯彻新发展理念,落实人才、品牌、领先三大战略,推进咨询理论方法体系建设,北咨公司启动“工程咨询理论方法创新工程”,对公司30多年来理论研究和实践经验进行总结、提炼,并于2021年全面启动“北咨咨询丛书”编撰工作。结合公司优势业务领域,策划“6+N”北咨咨询丛书品牌系列,包括规划研究、前期咨询、建设管理、绿色低碳、信息技术、投资融资等6个系列丛书和N个专题丛书。截至2024年底,依托中国建筑工业出版社、中国计划出版社等业界知名出版发行机构,公司已成功出版“北咨咨询丛书”八部,初步形成了“6+N”北咨咨询丛书品牌系列。

2.本书概况
造价咨询作为工程建设价值链的关键环节,正经历从传统计量计价向数字化、价值创造型服务的深刻转型,这既是行业发展的内在要求,更是适应新时代工程建设多样化、高品质需求的必然选择。随着政府投资项目日益强调全过程精细化管控与投资绩效提升,造价咨询机构亟需提升专业能力与服务能级,以高质量的造价咨询服务保障实现项目投资效益,助力工程建设行业高质量发展。
在当前行业深刻变革的关键时期,《政府投资项目造价咨询实践与案例》一书应运而生。本书以全链条造价管理为主线,紧密结合项目实践,系统梳理造价咨询服务的理论体系与实践方法,采用“实践总结+案例分析”的编写思路,全面呈现出造价咨询在各阶段的核心环节与实操方法。
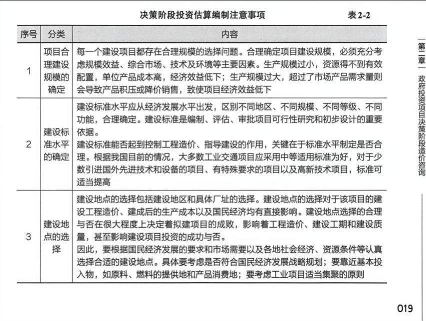
全书共分三个部分:第一部分(第一章)从政府投资项目造价管理的基本概念出发,梳理发展脉络,确立全书框架;第二部分(第二至七章)遵循项目建设时序,依次阐述项目决策、初步设计、招标投标、项目施工、结算决算等阶段的造价咨询要点,包括概念阐述、特征分析、内容要点、风险管控与重难点解析等,并专章探讨政府投资项目技术审查经验;第三部分(第八章)聚焦行业发展趋势,分析大数据、BIM、人工智能等数字化技术的应用前景,并对造价咨询新业态与发展方向作出展望。
3.本书亮点
“1”一个核心主题。以政府投资项目全链条造价管控为主线,突出造价咨询在实现项目投资效益的核心价值。
“2”两维成果类型。从成果编制与成果审核两个维度,揭示造价咨询成果的专业内涵与实践规律。
“3”三方视角融合。整合政府监管、建设单位管理与造价咨询专业服务三大视角,全方位审视投资管控的关键问题。
“4”四大特色贯穿。(1)聚焦实务要点:紧扣政府投资项目特点,系统梳理流程合规、风险防控与政策衔接等实操关键;(2)立足实践案例:精选68个典型案例,通过“背景-问题-解析-启示”框架展现实践路径与解决思路;(3)创新分析方法:深入解析从投资估算到工程决算的全链条造价管控内容,体现方法论创新;(4)优化服务视角:结合项目技术审查实践,增强决策支撑能力,提升专业服务水平。
“5”五大环节覆盖。完整涵盖项目决策、初步设计、招标投标、项目施工、结算决算五大阶段的造价咨询要点与方法体系。
4.本书序言

5.本书目录

6.参编人员

7.本书数据

8.本书插图

9.本书编写初衷
当前,我国正处在全面深化改革与高质量发展的关键阶段。政府投资项目作为推动经济社会发展的重要引擎,在优化区域布局、提升公共服务能力、持续改善民生福祉等方面作用日益凸显。随着新发展理念的深入贯彻落实,政府投资项目更加注重科学决策与精细化管理,对项目投资管控提出了更高标准与要求。
在此背景下,造价咨询作为实现项目价值与投资效益的专业服务力量,深度融合了工程技术、经济管理、法律法规等多学科知识,为项目实施全过程提供从决策论证、成本控制到资金安全的专业保障,成为推动政府投资项目实现精益化管理与高质量发展的重要技术支撑。
自北京市工程咨询股份有限公司(原北京市工程咨询公司,简称“北咨公司”)成立以来,造价咨询一直是其核心业务之一。在政府投资项目的概算评审、决算评审等关键环节,公司经累了丰富经验,形成了独特优势,为提升政府投资效益提供了有力支撑。为顺应造价咨询行业管理要求及北咨公司专业化发展战略,2005年,北京北咨工程咨询有限公司(简称“北咨造价公司”)正式成立,致力于为工程建设项目特别是政府投资项目提供覆盖全生命周期的专业造价咨询服务。
在北咨造价公司成立二十周年之际,我欣喜地看到《政府投资项目造价咨询实践与案例》一书出版发行。本书凝聚了编写团队深厚的专业积淀,系统总结了在服务重大政府投资项目过程中形成的理论成果与实践方法,充分展现了公司的专业实力。
二十年来,北咨造价公司在北咨公司发展战略引领下,构建了覆盖项目全周期的综合性、全链条造价咨询服务体系。公司始终秉持服务政府决策与项目建设的宗旨,圆满完成了城市轨道交通、“双奥之城”建设等一系列具有重大社会影响力的项目咨询任务,在服务政府投资决策、保障项目合规建设等方面作出了积极贡献。
本书不仅是对北咨造价公司专业实践的系统总结,更是对行业发展趋势的积极回应。全书注重理论联系实际,从政府方、建设方与咨询方的多维视角出发,通过真实案例深入剖析造价管理的内在规律与服务创新路径。在编写过程中,编写团队展现出严谨务实、精益求精的职业精神,他们扎根项目一线,坚持问题导向,将丰富实践经验升华为具有指导价值的专业成果,充分体现了新时代造价咨询人追求卓越的工匠精神。
期待本书能为政府投资项目的各参与方提供专业参考,为造价咨询行业的高质量发展注入新的动能,同时也为行业高质量发展贡献北咨公司的智慧与力量。
10.本书基本信息
名称:《政府投资项目造价咨询实践与案例》
ISBN:978-7-112-31646-5
本书主编:郑健
本书副主编:毕向林 蒋亚晶 吴振全
出版年月:2025年12月
定价:86元
购书二维码:


作者:
总机:86-10-66419876
业务发展部:86-10-66411027
传真 86-10-66411031
yefabu@becc.com.cn
北京市朝阳区东八里庄华腾世纪总部公园9号楼
