1.北咨咨询丛书概况
为贯彻新发展理念,落实人才、品牌、领先三大战略,推进咨询理论方法体系建设,北咨公司启动“工程咨询理论方法创新工程”,对公司30多年来理论研究和实践经验进行总结、提炼,并于2021年全面启动“北咨咨询丛书”编撰工作。结合公司优势业务领域,策划“6+N”北咨咨询丛书品牌系列,包括规划研究、前期咨询、建设管理、绿色低碳、信息技术、投资融资等6个系列丛书和N个专题丛书。截至2024年底,依托中国建筑工业出版社、中国计划出版社等业界知名出版发行机构,公司已成功出版“北咨咨询丛书”八部,初步形成了“6+N”北咨咨询丛书品牌系列。

2.本书概况
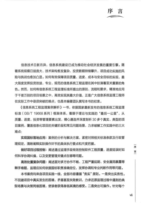
随着数字化转型的深入,信息系统工程在各行各业的作用愈发关键,其建设过程的专业化管理需求也日益凸显。信息系统监理作为保障工程质量、控制项目风险、协调多方参与的重要机制,已成为信息化建设中不可或缺的一环。如何将监理理论与纷繁复杂的项目实践相结合,形成可落地、可复用的工作方法,是当前监理行业普遍面临的挑战。
本书紧扣国家最新发布的信息系统工程监理标准体系,以真实、典型的项目案例为载体,致力于打通监理理论与实践之间的“最后一公里”,为从业人员提供可操作、可借鉴的工作指南。本书系统梳理和总结了监理过程中的典型问题与应对策略,力图形成一套贴近实际、便于操作的监理实务参考。
本书以专题为纲,内容涵盖质量控制、进度控制、投资控制、变更控制、合同及文档管理、安全管理、沟通协调等监理核心职能;并围绕不同工程类型,如系统集成、软件开发、数据中心、基础设施、运行维护、信息安全等,选取具有代表性的案例展开剖析。每个案例均立足真实情境,聚焦常见难点,阐释监理依据,提炼管理要点,旨在帮助读者建立系统性的监理思维,掌握规范化的操作方法。
本书强调从实践中来、到实践中去,不追求面面俱到的理论阐述,而是着力于为监理工程师、项目经理及相关从业者提供应对实际问题的思路与工具。希望通过这些来自一线的经验与反思,助力提升信息系统工程监理的整体专业水平,推动项目实现预期目标,为行业规范化发展贡献一份力量。
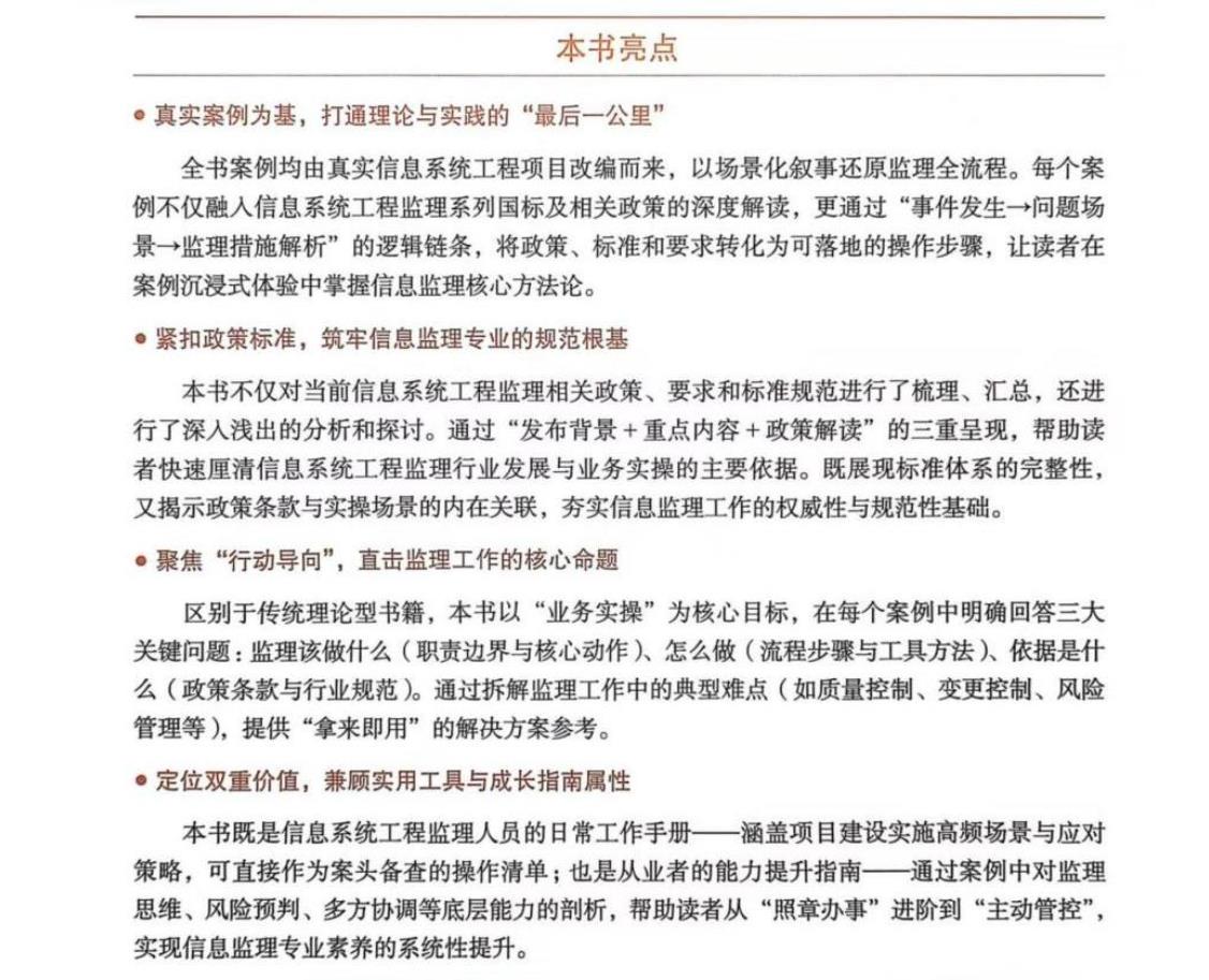
3.本书亮点

4.本书序言


5.本书目录





6.参编人员

7.本书典型数据

8.本书基本信息
名称:《信息系统工程监理案例解析》
ISBN:978-7-112-31644-1
本书主编:李东
本书副主编:邓星 俞虓 刘晓楠
出版年月:2025年12月
定价:60元
购书二维码:


作者:
总机:86-10-66419876
业务发展部:86-10-66411027
传真 86-10-66411031
yefabu@becc.com.cn
北京市朝阳区东八里庄华腾世纪总部公园9号楼
