0引言
建设项目的专业管理模式主要分为两种:一是建设单位委托专业项目管理服务机构(简称“项目管理单位”)实施建设项目管理,称为“项目管理”模式,该模式是建设单位以市场化方式与社会化的项目管理单位就项目管理开展的合作;二是由政府相关部门委托项目管理单位或与建设单位(使用单位)共同委托项目管理单位,待项目建成后移交给建设单位(使用单位),即“代建管理”模式,该模式是政府相关部门专门针对公共服务类建设项目,主要以购买服务方式采购项目管理服务。可以说,两种模式均属专业化管理服务,克服了建设单位(使用单位)管理能力不足的局限,保障了项目实施效果,助力了相关部门提升建设项目的监管效果。但由于管理服务委托主体和委托性质等方面存在差异,政府相关部门或建设单位在遴选上述两类项目管理单位时应把握不同标准。
1当前两种模式本质与特征
1.1项目管理模式本质与特征。在项目管理模式中,建设项目法定管理主体是建设单位,而被委托的项目管理单位在其授权范围内开展服务。以建设单位为中心,两者在协作中形成了管理复合主体。该模式灵活多样、管理针对性强、定制化程度高,建设单位自身能力所及的项目管理过程得以延伸。根据需要,项目管理单位还可牵头监理、造价咨询以及信息技术等实施全过程工程咨询。应该说,紧密围绕建设单位根本利益,对建设单位负责,实现其个性化需求是该模式的主要特征。
1.2代建管理模式本质与特征。代建单位受政府相关部门或与建设单位(使用单位)的双重委托,面向特定公共服务类建设项目开展管理,是被全权授权的临时建设项目管理主体,为的是实现政府相关部门所代表的公共利益需要,同时也要满足建设单位(使用单位)对建设项目的功能需求。在现行制度下,代建单位不仅要承担建设项目投资管理责任,同时也通过与建设监理、造价咨询、招标代理等单位管理协作过程承担建设项目质量、安全、进度等管理责任。相比项目管理模式,代建单位所具有的第三方管理身份则更加明显,一般不拓展提供监理、造价咨询等其他咨询服务,以确保其在建设项目管理上的相对独立性。代建单位应具备成熟管理经验,所采用的代建方法也往往具有通用性和可复制性,特别是针对相似批量项目具有较高的管理效率和效果。实践中,为确保顺应现行建设管理体制,并使最终交付成果满足建设单位(使用单位)需要,建设单位(使用单位)须全程参与代建过程。应该说,紧密围绕建设项目公共利益开展服务,对政府相关部门负责,兼顾满足建设单位个性化需求是该模式主要特征。
2当前两种模式局限与适用性
2.1项目管理模式局限与适用性
2.1.1项目管理模式局限。由于项目管理单位仅对建设单位负责,在维护建设单位利益同时,往往存在一定的管理对抗性,从而使政府相关部门针对项目所搭建的协调调度机制难以实现。项目管理单位在合同授权范围内为建设单位开展管理服务,因我国现行法律缺乏对其管理角色做出定位,故其相对于建设单位所实施的项目管理则是辅助性的,针对其他各参建单位管理与建设单位相比缺乏强制力,虽然与建设单位存在合同关系,若非采取必要举措,有可能导致与建设单位的协作产生冲突,进而导致整个建设项目管理效能的下降。
2.1.2项目管理模式适用性。当建设单位自身管理能力有一定基础,该模式可作为其管理能力的扩展。当建设单位能力较弱时,该模式可作为其管理能力的补充。但无论如何,通过引入社会化的专业项目管理单位实施管理创新,并通过高效协作可以达到全面提升项目管理效能的目的。该模式强调建设单位和项目管理咨询机构通过“市场契约方式”合作开展项目管理,同时也给政府相关部门深度介入项目预留了空间,在该问题上,正确处理了政府与市场的关系,有力激发了市场主体活力,顺应了市场化改革趋势,具有更加鲜活的生命力和更加广阔的适用范围,成为未来的主流方向。近年来,北京地区部分社会关注度高的民生工程项目,如首都医科大学附属北京安贞医院通州院区工程、首都体育额学院延庆校区工程等一系列公共服务类建设项目均采用了该模式,并取得了良好实施效果。
2.2代建管理模式局限与适用性
2.2.1代建管理模式局限。一直以来,我国现行法律对代建单位参与建设项目管理的角色并未做出明确规定,我国各地针对代建项目规制也并不统一。代建管理模式作为一种管理模式创新尝试,其制度安排初衷是解决公共服务类建设项目主体管理能力不足,以增强项目管理专业化,确保建设项目投资得以有效管控等问题。但由于过度强调代建管理的独立性,而忽视了与建设单位(使用单位)的协作机制建设。实践中,代建单位难以与建设单位在管理利益上保持绝对一致,且由于两者针对管理分工的错位,矛盾关系似乎难以调和。
2.2.2代建管理模式适用性。基于上述局限,代建管理模式往往适用于建设项目公益性强、政府要求高、社会关注度高、实施难度较大的项目。代建过程中,要求政府相关部门必须深度介入建设项目管理过程,并依赖于其协调调度来推进建设项目实施进程,以最终使得公共利益得以维护,从而确保建设目标得以实现。需要强调的是,建设单位(使用单位)有必要全程参与代建过程,发挥其管理主体作用,履行其法律义务。可以说,由政府相关部门“全程督导”、建设单位对“全程参与”、代建单位“全程实施”的新型代建管理模式,有效避免了以往建设单位不参与项目代建过程所造成的不良后果,充分发挥了政府相关部门、建设单位(使用单位)以及代建单位各自优势,通过三方紧密协作大大提升了建设项目管理效能。近年来,北京地区部分有代表性的社会关注度高的重大民生工程项目,如“首都医科大学附属北京天坛医院建设项目”,以及北京援建雄安新区的“雄安宣武医院一期建设项目”等均采用了该模式,并取得了良好实施效果。
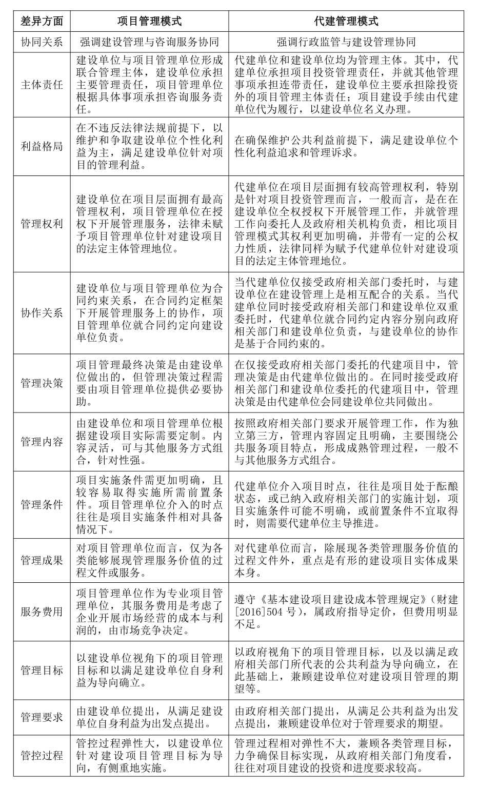
3两种模式实施的主要差异
由于在管理初衷和性质上的不同,项目管理与代建管理模式的差异是明显的,详见表1所示。
表1:项目管理模式及代建管理模式主要差异一览

4.专业管理服务机构总体选择标准研究
4.1代建单位总体选择标准
4.1.1政府相关部门视角。代建项目所具有的较强社会关注度也决定了政府相关部门对代建单位提出了更高要求,其不仅要求代建过程合法合规,更要求要确保项目投资、工期、质量、安全等各方面成效符合公众预期,社会发展规划如期实现。在项目实施中,政府相关部门往往需要介入项目实施调度,与此同时,代建单位应确保与政府相关部门紧密协同。总体上,代建单位应具有实现社会价值的强烈愿景和较强的预判、决策能力,能够驾驭项目复杂局面,坚决落实政府相关部门要求,能够为相关方提供公共管理服务的完整解决方案等。
4.1.2建设单位视角。项目实施中,代建单位需代表或代替建设单位履行必要法律义务,如建设手续办理、招投标交易等。能够主导项目管理全过程,同时还能与建设单位密切合作,特别是若建设单位作为使用单位时,能够有效组织提出和确认项目建设功能和使用需求等。总体看,代建单位应具备成熟、稳定的专业能力和管理经验,保持建设单位的自主决策权,有能力取得建设单位深度信任,具备较强沟通协调能力及执行力,能够管控好各方分歧,处理好各参建单位协作关系等,有能力将建设单位个性化利益与政府相关部门所代表的公共利益相统一,以及能够运用数智技术手段及管理方法创新提升管理效能等。
4.2项目管理单位选择标准
4.2.1政府相关部门视角。建设项目是否采用项目管理模式由建设单位决定,政府相关部门对项目管理单位不存在直接要求。与代建管理模式相比,项目管理单位对建设单位负责。总体上,需恪守行业自律准则,合法合规开展项目管理服务,有能力为建设单位提供科学管理服务,特别是协助建设单位做好政府监管的支撑,能够在建设项目管理各方面实施创新,提供更加专业的综合化管理服务等。
4.2.2建设单位视角。对于管理能力较弱的建设单位,项目管理单位能够全面助力其开展高效管理,能够通过系统化的服务过程全面助力建设单位内控、内管及能力建设。对于管理能力较强的建设单位,能够与之高效协同,使建设单位管理能力得以延伸拓展。在项目管理模式下,可采用与监理、造价、信息技术等多种服务方式组合的全过程工程咨询,不断丰富管理服务价值,以及能够凭借咨询理论方法创新,持续提升管理服务效能等。
5结束语
实际上,无论是项目管理模式还是代建管理模式,针对政府投资重大建设项目,均需由政府相关部门主导,且须确保建设单位始终拥有在建设项目的绝对管理主体地位,特别是建设项目投资管理主体地位及确定各参建单位的招标人主体地位。同时也要深入探索政府相关部门针对项目的协调调度机制,强化其介入项目监管的力度。代建管理模式作为一种较特殊管理模式,在经历了一定时期的实践后,各地方有必要制定好新型代建管理办法,创新固化相关代建实施的程序与内容。有必要回归到与建设单位深度协作的轨道,代建单位应立足为建设单位提供基础辅助性管理过程,并力争通过使两者联合来提升整个建设项目管理效能。鉴于政府投资建设项目的复杂性,有关如何科学调整项目管理单位与建设管理单位关系问题仍需深入研究。相信随着项目管理模式的不断优化以及新型代建管理模式的建立,建设项目管理效能将大幅提升,科学管理体系最终得以构建,建设领域高质量发展也将随之迈上新台阶。
(未经许可 严禁转载)

作者:王革平 吴振全
总机:86-10-66419876
业务发展部:86-10-66411027
传真 86-10-66411031
yefabu@becc.com.cn
北京市朝阳区东八里庄华腾世纪总部公园9号楼
